

“一个幽灵,共产主义的幽灵,在欧洲游荡。”170年前的今天,《共产党宣言》发表。马克思、恩格斯用诗一般的文字,开启了一个全新的时代。170年来,这部著作所蕴含的思想的光芒穿越时空,对人类社会和历史发展产生了深刻的影响,成为人类发展史上具有划时代意义的标志性文献之一。
《共产党宣言》问世:使社会主义理论从空想变成了科学
1848年2月21日,受共产主义者同盟第二次代表大会委托,马克思和恩格斯共同起草的《共产党宣言》德文全文单行本在伦敦出版。开始时,恩格斯撰写了一份草案,即《共产主义原理》。这部作品由二十五组问答组成,通俗易懂地介绍了共产主义的基本原理。但是,马克思、恩格斯认为,用问答的形式做普及宣传是可以的,而以此作为共产主义者同盟的宣言“是完全不合适的”。于是,马克思执笔重新起草了宣言,在其中广泛吸收了《共产主义原理》的基本思想。在这个新的文件中,马克思系统阐述了共产主义运动的历史沿革、共产主义革命的历史任务,以及未来共产主义社会的性质,反驳了资产阶级对共产主义的批评。这个文件就是《共产党宣言》。
斯蒂芬·茨威格在《人类的群星闪耀时》一书中写道:“充满戏剧性和命运攸关的时刻在个人的一生中和历史的进程中都是难得的;这种时刻往往只发生在某一天、某一小时甚至某一分钟,但它们的决定性影响却跨越时间。”写就《共产党宣言》时,马克思只有29岁,恩格斯27岁,如此年轻的头脑却思考和回答了人类向何处去那样宏大深刻的命题。
位于比利时布鲁塞尔的天鹅咖啡馆。马克思、恩格斯曾在这里构思、撰写《共产党宣言》。
“在危机期间,发生一种在过去一切时代看来都好像是荒唐现象的社会瘟疫,即生产过剩的瘟疫。社会突然发现自己回到了一时的野蛮状态;仿佛是一次饥荒、一场普遍的毁灭性战争,使社会失去了全部生活资料;仿佛是工业和商业全被毁灭了。”
“无产者在这个革命中失去的只是锁链。他们获得的将是整个世界。”
在这部两万多字的文献中,马克思、恩格斯将理论逻辑与历史逻辑完美地结合在一起,用透彻鲜明、激情四射的语言,深刻揭示了资本主义的内在矛盾,明确指出无产阶级是资本主义的掘墓人,资本主义必然灭亡,共产主义必然胜利。
1848年德文版《共产党宣言》
时间是最可靠的试金石和显影剂。《共产党宣言》已经发表170年,但其仍保持强大的生命力,其中的密码就在于其勇于革新、与时俱进的创新品质。这一点在《共产党宣言》的序言中得以鲜明展现。
《共产党宣言》有7篇序言,均是根据历史的发展,不断做修改补充。比如,1872年,马克思、恩格斯在《共产党宣言》德文版序言中写道:“这些原理的实际运用,正如《宣言》中所说的,随时随地都要以当时的历史条件为转移,所以第二章末尾提出的那些革命措施根本没有特别的意义。如果是在今天,这一段在许多方面都会有不同的写法了。”正是不断赓续这种自我批判、自我革新的精神,《共产党宣言》的基本理论和精神力量才得以永存,共产党人才培育了开拓创新的实践品格。
《共产党宣言》在中国:催生了中国共产党的成立,滋养了一代又一代中国共产党人
当马克思主义已经产生并指导欧洲工人解放运动的时候,位于欧亚大陆另一端的中国正处于危难之际,在众多志士仁人寻求救亡图存真理的过程中,马克思、恩格斯的名字和学说也传入了中国。中国人最早了解马克思主义学说,就是通过《共产党宣言》。
1896年9月,孙中山流亡到伦敦后,经常到大英博物馆去读各种书籍。在这里,这位中国革命的伟大先行者率先了解到了《共产党宣言》等著作,并敦促留学生研究马克思主义学说。
中共一大会址收藏的《共产党宣言》正文首页
1917年11月,俄国十月革命成功,马克思主义迅即为中国的先进分子所接受。1919年4月6日,成舍我在李大钊和陈独秀创办的《每周评论》上发表了以白话文摘译的《共产党宣言》第二章的最后几段文字,包括十大纲领全文,标题是《共产党宣言》。五四时期,陈独秀等委托陈望道翻译《共产党宣言》,并准备在《星期评论》杂志上刊载。1920年春天,陈望道回到家乡义乌,夜以继日地工作完成了译稿,并于1920年8月在上海出版。
一本书影响了一群人,一群人改变了中国命运。这本只有56页的32开小书,为苦难深重的中华民族点燃了新的希望,直接催生了中国共产党的成立,更是滋养了一代又一代中国共产党人。毛泽东、刘少奇、周恩来、邓小平等早期中国共产党人大多是读了这本书后开始确立马克思主义信仰,走上革命道路的。
上海的共产党早期组织还起草了《中国共产党宣言》,表达了中国共产党人的理想和主张。
1920年1月,毛泽东的老师黎锦熙来北京看他时,发现他办公桌上放着《国民》杂志,这本杂志载有《共产党宣言》的前半部分,毛泽东为《共产党宣言》的内容和精神所震撼,推荐黎锦熙也读一读。对这段时期的经历,毛泽东在1936年会见美国记者埃德加·斯诺时说:“有三本书特别深刻地铭记在我的心中,使我树立起对马克思主义的信仰。我接受马克思主义,认为它是对历史的正确解释,以后,我对马克思主义的信仰就没有动摇过。”其中一本书就是《共产党宣言》。1939年底,毛泽东在延安对一位进马列学院学习的同志说:“马列主义的书要经常读。《共产党宣言》,我看了不下100遍,遇到问题,我就翻阅《共产党宣言》,有时只读一两段,有时全篇都读,每读一次,我都有新的启发。”
就在陈望道携《共产党宣言》中译本到上海落脚的同时,22岁的刘少奇来到上海霞飞路新渔阳里的外国社学习,这里是培养青年共产主义者的一个基地,陈望道是他们的老师之一。解放后,刘少奇回忆说:“当时我把《共产党宣言》看了又看,看了好几遍……从这本书中,我了解共产党是干什么的,是怎样的一个党,我准不准备献身于这个党所从事的事业,经过一段时间的深思熟虑,最后决定参加共产党,同时也准备献身于党的事业。”
1922年8月,周恩来在旅欧期间,在《少年》上发表了《共产党宣言与中国》的著名论文,指出“共产主义在全世界,尤其是在中国 ”。
邓小平是在法国勤工俭学期间接触到《共产党宣言》的。1992年,邓小平在南方谈话时深情地说:“我的入门老师是《共产党宣言》……马克思主义是打不倒的,马克思主义的真理颠扑不破。”
2009年5月13日,习近平在中央党校2009年春季学期第二批进修班暨专题研讨班开学典礼的讲话中,列举了毛泽东、邓小平、江泽民、胡锦涛学习《共产党宣言》及其他马克思主义理论著作的例子,指出:“我们要通过有计划有重点地研读原著,从根本上了解和信服马克思主义的真理性,进一步坚定理想信念;从根本上把握马克思主义的世界观和方法论,进一步坚定政治立场和党性原则;从根本上认识马克思主义的发展进程及其基本理论与创新理论的相互关系,做到在继承中坚持、在坚持中发展、在发展中创新。”
中国共产党是《宣言》精神的当代践行者
一种理论,唯有与时俱进,才能永葆生机。一种思想,唯有引领时代,方显磅礴伟力。
《共产党宣言》问世以来的170年历史证明,马克思主义只有同各国国情相结合,才能焕发出强大的生命力、创造力和感召力。中国共产党领导中国革命建设改革的历史,就是一部把马克思列宁主义基本原理同中国实际相结合,不断推进马克思主义中国化、推进理论创新的历史,先后产生了两次历史性飞跃,产生了两大理论成果:毛泽东思想和中国特色社会主义理论体系。
党的十八大以来,以习近平同志为核心的党中央,坚持解放思想、实事求是、与时俱进、求真务实,坚持辩证唯物主义和历史唯物主义,紧密结合新的时代条件和实践要求,以全新的视野深化对共产党执政规律、社会主义建设规律、人类社会发展规律的认识,进行艰辛理论探索,取得重大理论创新成果,创立了习近平新时代中国特色社会主义思想。习近平新时代中国特色社会主义思想,是对马克思列宁主义、毛泽东思想、邓小平理论、“三个代表”重要思想、科学发展观的继承和发展,是马克思主义中国化最新成果,是党和人民实践经验和集体智慧的结晶,是中国特色社会主义理论体系的重要组成部分,是全党全国人民为实现中华民族伟大复兴而奋斗的行动指南。
党的十九大报告单行本
在党的十九大上,习近平总书记作了《决胜全面建成小康社会 夺取新时代中国特色社会主义伟大胜利》的报告。报告深刻回答了新时代坚持和发展中国特色社会主义的一系列重大理论和实践问题,描绘了决胜全面建成小康社会、夺取新时代中国特色社会主义伟大胜利的宏伟蓝图,进一步指明了党和国家事业的前进方向,是全党全国各族人民智慧的结晶,是我们党团结带领全国各族人民在新时代坚持和发展中国特色社会主义的政治宣言和行动纲领,是马克思主义的纲领性文献。复旦大学马克思主义学院副院长陈学明认为,报告处处彰显着对《共产党宣言》基本理论的继承和发展。比如,报告主题明确强调“不忘初心,牢记使命”,这一初心和使命是党的初心和使命,同样也是《宣言》的初心和使命;报告提出全党尊崇党章,增强政治意识,这也是尊崇《宣言》和增强《宣言》意识;报告特别强调“党在革命性锻造中更加坚强”,把《宣言》所倡导的革命性锻造得更加坚强视为党五年来主要成就之一;报告再次重申了《宣言》所阐述的共产主义的目标正是党的远大理想;报告提出“必须进行伟大斗争”,特别强调“社会是在矛盾运动中前进的,有矛盾就会有斗争”,这是《宣言》的革命理论与革命精神的当代展现;报告强调要“牢牢掌握意识形态工作领导权”,认为“意识形态决定文化前进和发展道路”,这是对《宣言》的意识形态理论的当代运用。
勇于自我革命,从严管党治党,是我们党最鲜明的品格。党的十八大以来,以习近平同志核心的党中央坚定不移全面从严治党,以猛药去疴、重典治乱的决心,以刮骨疗毒、壮士断腕的勇气,党在革命性锻造中更加坚强,焕发出新的强大生机活力。党的十九大报告指出,中国特色社会主义进入新时代,我们党一定要有新气象新作为,要坚定不移全面从严治党,不断提高党的执政能力和领导水平。进入新时代,迈上新征程,我们始终不要忘记共产党人的身份,不要丧失革命精神和斗争精神。
“循环无端之谓长,健行不息之谓强。”马克思主义始终是中国共产党领导人民进行革命和建设,为实现中华民族伟大复兴中国梦而进行的具有许多新的历史特点的伟大斗争的精神来源和理论武器。今天,我们回顾纪念《共产党宣言》问世170周年,就是要不忘初心、牢记使命,高举中国特色社会主义伟大旗帜,“保持过去革命战争时期的那么一股劲、那么一股革命热情、那么一种拼命精神,把革命工作做到底”,决胜全面建成小康社会,夺取新时代中国特色社会主义伟大胜利,为实现中华民族伟大复兴的中国梦不懈奋斗。(中央纪委监察部网站 赵林)
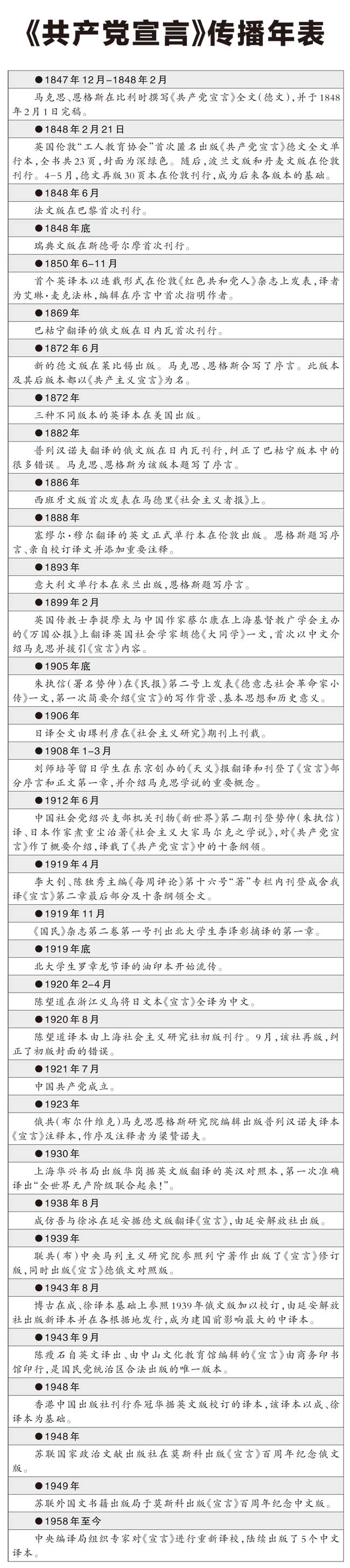
附:《共产党宣言》传播年表